CREATION DE MAQUETTE
INTERACTIVE MOBILE
Ce projet personnel consistait à réaliser
une interface simple et intuitive d’application
mobile dédiée aux utilisateurs souhaitant suivre
l’évolution quotidienne de leur humeur.
Technique : Interactivité
Logiciel : Figma
DAILY MOOD


Présentation du logo de Daily Mood
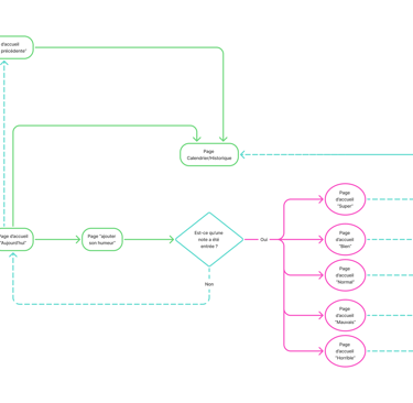
User Flow de Daily Mood


Palette de couleur de l'interface Daily Mood


Le public cible sont des utilisateurs débutants
en technologie entre 18 et 35 ans intéressés
par le bien-être et la santé mentale.
En tenant compte du sujet de cette application
fictive qu’est le bien-être, j’ai décidé de me tourner
vers une palette de couleur pastel inspirée
des fleurs de lotus et d’opter visuellement
pour des couleurs diffuses et des dégradés
pour évoquer l’aspect plutôt changeant
des humeurs.
#71C8C0
#68D28A
#FE94D4
Page de Titre
de Daily Mood








Page
«Ajouter son humeur»
de Daily Mood
Page d’accueil
de Daily Mood
Page d’accueil
«Humeur Super»
de Daily Mood



